第一赛马网、广东马术网广州报道 近日,广东省马术协会正式公布了2017广东省马术联赛暨青少年马术锦标赛(第三站)的竞赛规程及奖金设置,热烈欢迎省内马友踊跃报名。

据了解,2017广东省马术联赛暨青少年马术锦标赛第三站将于12月2-3日在广东东莞金伯乐马术学府举行。这是紧接着下一周(11月24-26日)东莞金伯乐国际马术大奖赛后的又一场大型赛事。

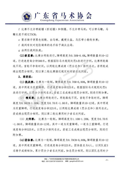
关于奖金,联赛前三站总奖金均为25000元,前三名设奖金、证书。4-8名颁获证书。竞赛项目基本还是一样,分为盛装舞步和场地障碍两大项目。其中盛装舞步赛分初级赛、中级赛。场地障碍设初级组和高级组比赛,其中初级组包括地杆赛和0.60M新星赛;高级组比赛分别为0.80M挑战赛、1.00M精英赛、1.20M大师赛;第三站同样设置团体赛,障碍高度为0.80M。
——奖金表——

结合前两站出现问题,裁判组慎重地对东莞金伯乐站的竞赛规程进行了细节上的调整,可见规程中的“红色字体”。若仍有改动,将及时通知,请持续关注赛事动态。(竞赛规程如下)
本比赛报名请登陆广东省马术协会官方网(www.geagdmx.org.cn)首页,点击“报名入口”进行报名;也可直接点击下方“阅读原文”。报名截止日期为11月30日,参赛骑手和马匹可于赛前1天到赛区报到。
联系人:王明海
电话:13620076511
邮箱:geagdmx@163.com
——竞赛规程——






相关链接:
2017广东省马术联赛暨青少年马术锦标赛(第一站):
【重磅】广东省马术联赛首站圆满落幕,惠州栢骏夺3金,广州朝尊摘2冠,珠海晋平、花都御盛、佛山一马各夺1金--1赛马网
【图集】感恩,期待!广东马术联赛首站所有骑手成绩单公布,下一站相约惠州--1赛马网
【特稿】马术赛场的励志骑手:亲生姐弟妹,同日得冠军!--1赛马网
【特稿】6年骑龄“小说家”三岁与马一见钟情,笑称优秀源于骑马--1赛马网
2017广东省马术联赛暨青少年马术锦标赛(第二站):
【战报】广东省马术联赛第二站惠州栢骏开赛,赛制严格且人性化受到骑手欢迎--1赛马网
广东马术联赛第二站参赛人马组合翻番,协会秘书长透露剩余两站更精彩
本文来自第一赛马网,转载请注明出处!





